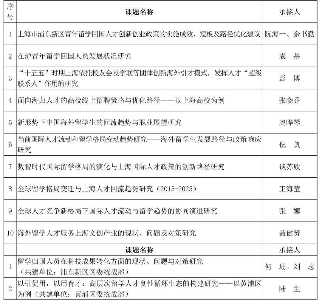
为进一步发挥欧美同学会“建言献策智囊团”作用,上海市欧美同学会研究中心以“上海留学回国人员状况蓝皮书”为核心依托,推动研究成果与当前留学人才工作实际相结合,2025年11月发布了研究中心2026年SORSA智库系列研究课题申报通知。在学长积极支持响应下,总计收到申请43份。经评审,确定12个研究团队获得承接资格。现公告如下(排名不分先后):
.png)
衷心感谢学长们的大力支持和热心参与!同时,热忱欢迎学长围绕国家、上海各领域建设中的重点、难点、热点问题形成建言献策专报,为“建言献策智囊团”贡献力量!
研究中心2026年SORSA智库系列研究课题申报评审结果公告
发布时间: 2026-02-25
为进一步发挥欧美同学会“建言献策智囊团”作用,上海市欧美同学会研究中心以“上海留学回国人员状况蓝皮书”为核心依托,推动研究成果与当前留学人才工作实际相结合,2025年11月发布了研究中心2026年SORSA智库系列研究课题申报通知。在学长积极支持响应下,总计收到申请43份。经评审,确定12个研究团队获得承接资格。现公告如下(排名不分先后):
.png)
衷心感谢学长们的大力支持和热心参与!同时,热忱欢迎学长围绕国家、上海各领域建设中的重点、难点、热点问题形成建言献策专报,为“建言献策智囊团”贡献力量!